登录
会员登录
没有账号?立即注册
找回密码
其他登录方式
南方城乡建设教育平台
广州市建设职业培训学校
Guangzhou construction vocational training school
登录
注册
4000323118、020-22266088、22266188
课程导航
广东省建造师、造价师继教
二级建造师继续教育
二级造价师考前培训
二级造价师继教
一级建造师继教(广东省课程)
现场人员岗位考证与继教
考前培训
继续教育
技能人员职业培训
施工企业安管人员(ABC证)
考前培训课程
题库练习
继续教育
国家执业资格继续教育培训
一级建造师继教
一级建筑师继教
一级结构工程师继教
监理工程师继教
岩土工程师继教
专业技术人员(职称评聘)继续教育
公需课
专业课
选修课
职业提升热门课程
建筑特种作业人员
考前培训
年审
企业培训讲座定制
安全培训
乡村工匠培训
新考培训
继续教育
中专、大专、本科学历班
应急培训:三项岗位人员
主要负责人(初训)
安全生产管理人员(初训)
特种作业人员(初训)
主要负责人(复训)
安全生产管理人员(复训)
特种作业人员(复训)
其他类型
首页
走进校园
学校简介
学校风采
荣誉证书
人才招聘
新闻资讯
学校新闻
行业动态
政策法规
法律法规
标准规范
政策文件
专项教育
教务信息
开班通知
考试通知
成绩公布
教务公告
证书查询
会员中心
帮助中心
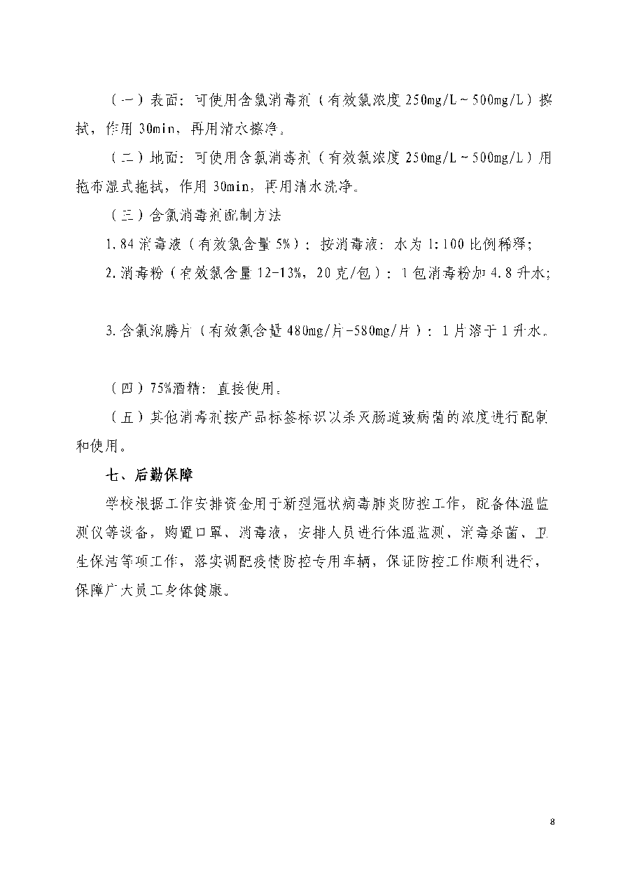
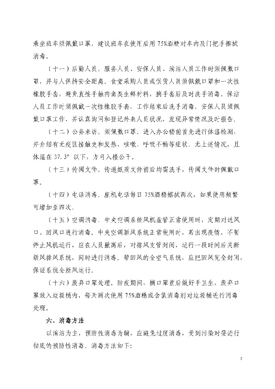
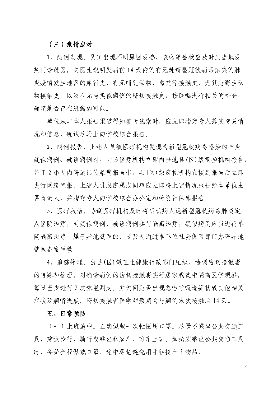
疫情防控指南
发布时间:2020-04-09 10:18:33
返回列表
扫一扫二维码
联系客服
扫一扫二维码
关注官方微信
扫一扫二维码
进入微信小程序
常见问题
意见反馈
返回顶部